高炉双顶压控制知识分享
高炉双顶压控制知识分享
摘要: 通过双顶压技术把高炉顶压与BPRT顶压控制结合在一起,保证高炉正常生产。
1、简介:
在高炉的控制参数中,炉顶压力是非常重要的参数之一。炉顶压力的控制精度直接影响高炉的顺行、产量。BPRT是高炉煤气余压透平回收装置的简称,即利用高炉炉顶煤气具有压力能和热能,使煤气通过透平机组膨胀作功,进行能量回收的一种装置。可回收高炉鼓风消耗能量的1/3以上。它的特点是不消耗任何燃料,不改变原煤气品质,无污染公害的是最经济的设备,完全代替高炉调压阀组调节能力稳定高炉顶压,保证高炉炉顶压力波动在工艺许可范围内。
2、透平工艺流程说明:
高炉煤气工艺流程图如下:

高炉煤气从炉顶经重力除尘初步过滤后变为含有小颗粒的煤气,再通过布袋除尘后变为净煤气,正常生产时平均煤气流量为12万方,压力为140KPa,温度为150度左右。在没有BPRT时,煤气从减压阀组减压后进入煤气总管网供后续设备使用,总管网压力保持在10KPa左右。
BPRT是在减压阀组前、 后段管道上接入透平装置。在BPRT投入使用时,减压阀组是关闭的,为保证尽可能的多利用高炉煤气来节能,所以为了减少阀组煤气泄漏量,在调压阀组关闭的同时也关闭调压阀组旁边的蝶阀。在透平机组退出时,一定要先保证蝶阀的开启,不然会造成高炉煤气无地方流动而憋压造成事故。
通过上边工艺流程我们可以看到,高炉顶压139.1KPa与透平机组入口压力136.7KPa不同,这是因为高炉煤气经过管网及布袋除尘时有压力损。正常时压力损小于5KPa,如压力损过大则说明煤气管网异常。
3、存在问题与改造措施:
通过工艺说明可看到BPRT透平机组与减压阀组一样也采用高炉顶压测量信号和顶压设定信号来调节高炉顶压。不同的是减压阀组的调节信号在高炉本体PLC上,经过测量与设定对比后直接输出控制。而透平机组则需要把高炉顶压测量与设定信号经硬连线屏蔽后送到BPRT的PLC上,经运算后输出到透平机组静叶控制上。在信号异常时,减压阀组会因为无信号而保持不动,透平机组则因为无顶压控制信号而紧急自行关闭,保护机组不会损坏。
所以透平机组对顶压控制信号要求十分严格,维护好顶压控制信号对机组的安全运十分重要。但各种情况都会发生,如09年4#高炉多次因料场高压突然断电,造成高炉值班室因停电检测不到相关数据而无法发出控制指令, 4#煤气透平机组顶节调节系统被迫停止运行,致使高炉水封击穿,造成生产设备的重大损失。
经过相关人员的共同分析,确认这种情况存在设备运行安全隐患。提出双顶压改造,即高炉炉顶双顶压,高炉与透平机组双顶压概念。
高炉炉顶双顶压意思是在上升管道再取一个顶压测量装置,两个顶压定期进行检修。平常维护好第二顶压,在第一顶压出现异常时能自动投入,保证生产连续性。
高炉与透平机组双顶压意思是在高炉因异常情况发不出顶压测量与设定信号时,透平机组入口流量补偿压力作为备用顶压自动投入使用,设定信号自动保持异常前设定值,高炉正常后又自动投入高炉顶压测量与控制信号来控制。为保证与高炉顶压切换时无扰动,透平机组入口流量补偿压力还要加上管网损失才能作为高炉顶压测量信号来控制使用。
我们针对现场进行了如下改造:
1 .对高炉与BPRT控制线路的高炉端采取一点接地措施,并在BPRT端进隔离器前再加入一级LC滤波器,能很好的滤掉低次谐波。
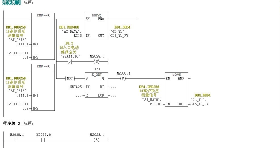
2 .在高炉上升管道接入防堵头取压管及PDS压力变送器,得到第二个顶压,在高炉本体PLC上加入比较程序,两个压力相差4KPa报警,提示需要维护。断线自动投入另一顶压,在高于6KPa时自动投入顶压高的信号。
3 .在BPRT微机上作高炉顶压测量信号与设定信号断线或短路报警及自动投入程序。
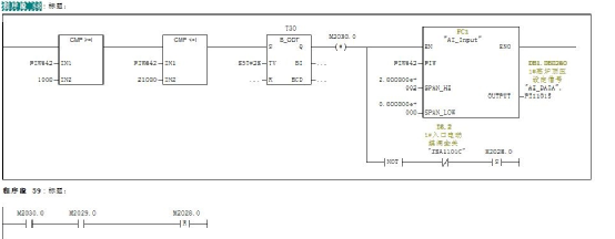
图1:入口流量补偿压力与高炉信号进行差动比较,波动大于6KPa则报警提示压差过大。入口流量补偿压力加上管道压力损6KPa(留有安全余量)作为备用顶压。

图2:在高炉顶压小于20KPa或大于200KPa时自动切换到备用顶压上,并同时发出报警。否则以高炉顶压为准。

图3:高炉设定压力如出现断线或短路时自动锁定高炉设定顶压并发出顶压设定信号异常报警。

在改造项目完成后,在09年的10月份就遇到一起事故:当时4#高炉炉前PLC的CPU损坏,由于采用了双顶压控制技术,4#BPRT透平机组及时自动的把机组入口压力作为高炉的顶压来进行调压控制,完美的保证了高炉顶压的稳定,槽下因此也能正常上料,并得以给我们处理故障的时间,随后我们查找故障、更换CPU、编译硬件、下载程序,花费大约2个多小时,整个事故中没有影响高炉的正常生产,同时也保证了风机与透平机组的安全运行,受到生产单位的好评。
4、结束语:
随后我们把双顶压技术推广到其它高炉上应用,也多次在高炉控制系统出现问题时发挥了重大作用,稳定了高炉炉况运行,并有充足的时间来解决生产中遇到的突发问题。